学院概况
学院简介
学院领导
系部介绍
办事指南
学院资讯
学院动态
通知公告
媒体报道
研究生教育
导师信息
专业介绍
招生工作
培养计划
管理制度
教学工作
培养方案
专业设置
教学动态
教研活动
师资队伍
教授博士
专任教师概况
专任教师
非专任教师
学科科研
科研机构
科研动态
学术交流
学生发展
学生工作
成人成才
党群工作
分党校
组织建设
师范认证
培养方案
工作动态
招生就业
招生指南
校友工作
校友信息
服务与合作
社会培训
本站主页
>
学院资讯
>
通知公告
学院资讯
学院动态
通知公告
媒体报道
通知公告
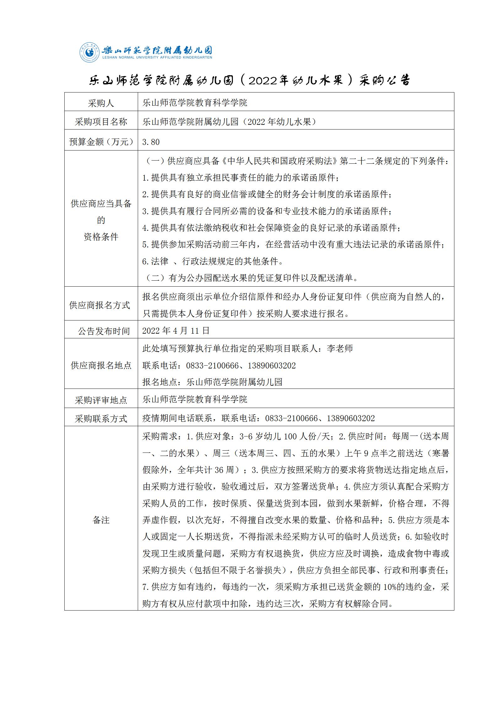
乐山师范学院附属幼儿园(2022年幼儿水果)采购公告
日期:2022-04-11 14:32:33 发布人: 浏览量:
操作>>